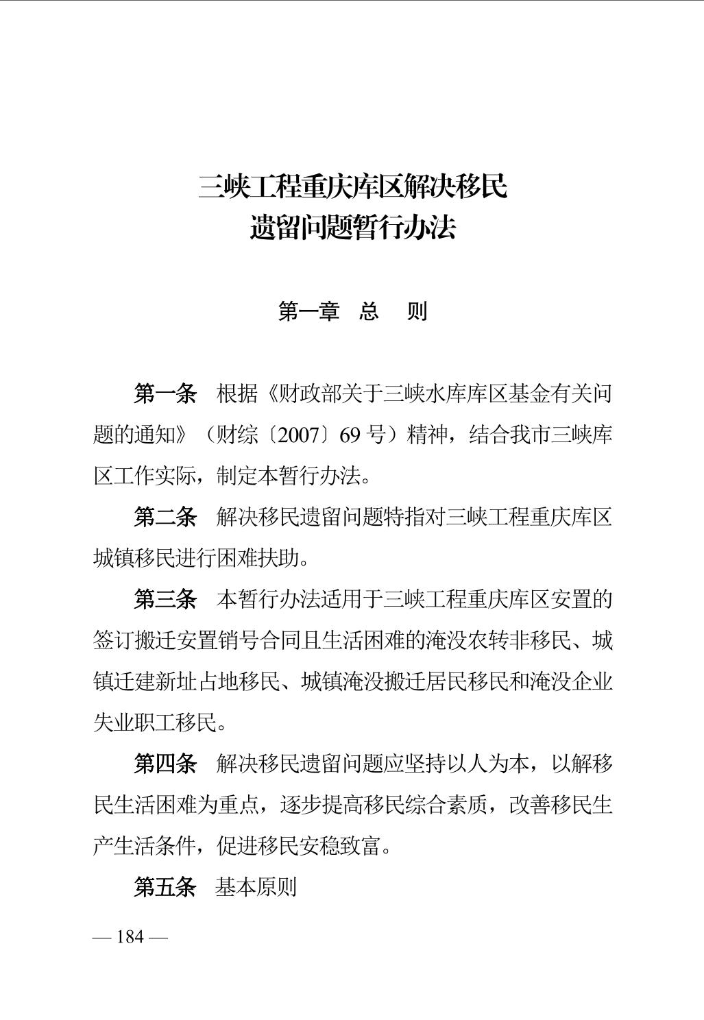
您当前所在位置:首页>政务公开>惠民惠农财政补贴信息>补贴依据
| [ 索引号 ] | 11500230008686406R/2025-00121 | [ 发文字号 ] | 渝办〔2008〕23号 |
| [ 主题分类 ] | 水利、水务 | [ 体裁分类 ] | 公告公示 |
| [ 发布机构 ] | 丰都县水利局 | [ 有效性 ] | |
| [ 成文日期 ] | 2025-08-13 | [ 发布日期 ] | 2025-08-13 |
| [ 索引号 ] | 11500230008686406R/2025-00121 |
| [ 发文字号 ] | 渝办〔2008〕23号 |
| [ 主题分类 ] | 水利、水务 |
| [ 体裁分类 ] | 公告公示 |
| [ 发布机构 ] | 丰都县水利局 |
| [ 有效性 ] | |
| [ 成文日期 ] | 2025-08-13 |
| [ 发布日期 ] | 2025-08-13 |
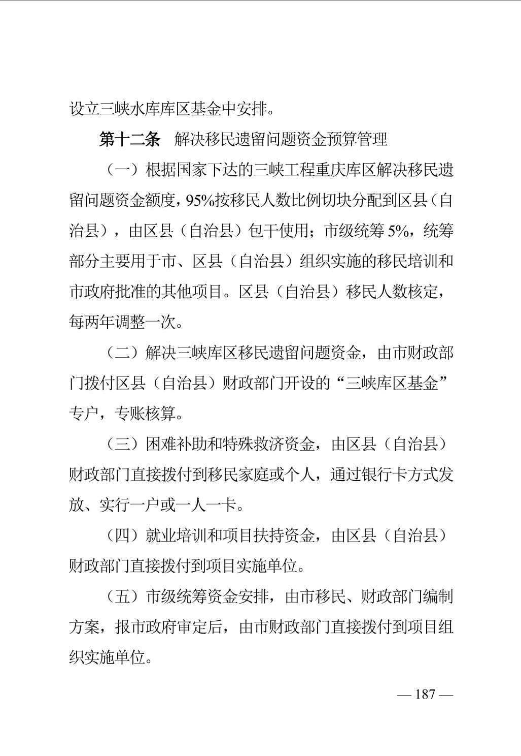
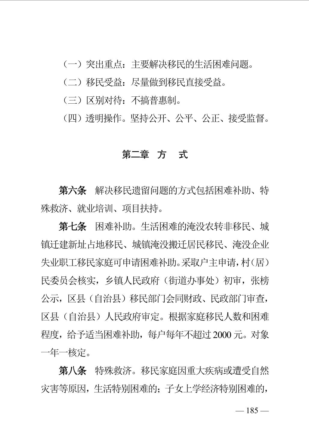
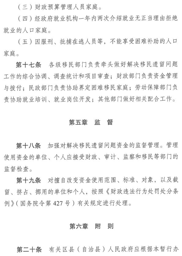
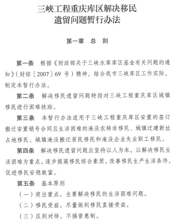
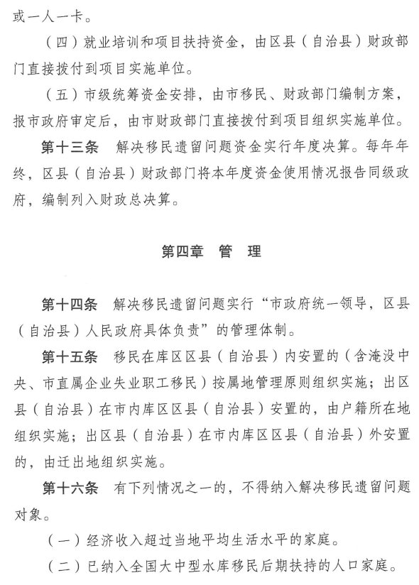
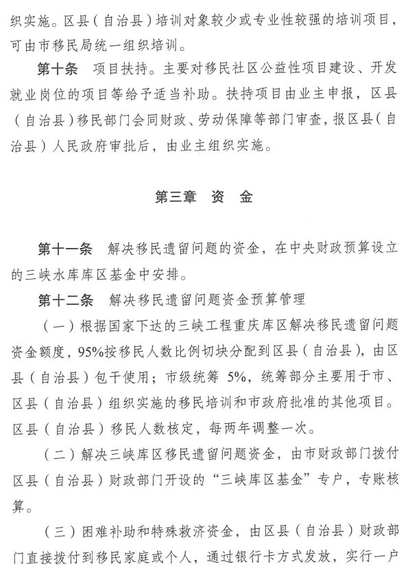
重庆市人民政府办公厅关于印发三峡工程重庆库区解决移民遗留问题暂行办法的通知